Newborn Hearing Screening Protocols
Hospital Screening Flowchart Long Description – PDF Format
Newborn hearing screening does not directly measure true hearing or the brain’s ability to process sounds. Newborn screening identifies the likelihood of hearing loss at a level greater than 30-40dB. Since some children with mild (but still developmentally and educationally significant) hearing loss may not be identified through screening and hearing status can change over time, ongoing surveillance is important. Healthcare providers who provide ongoing care for infants and young children, should remain alert for possible signs of hearing loss throughout childhood, regardless of whether or not the child passed newborn hearing screening .
In Hawaii, as mandated by law, newborn hearing screening is conducted at all birthing hospitals. For babies born at home, hearing screening is available on an outpatient basis through birthing hospitals or providers under contract with the Department of Health. Please contact the Newborn Hearing Screening Program (808-733-9052) for more information about providers.
Well Baby Screening
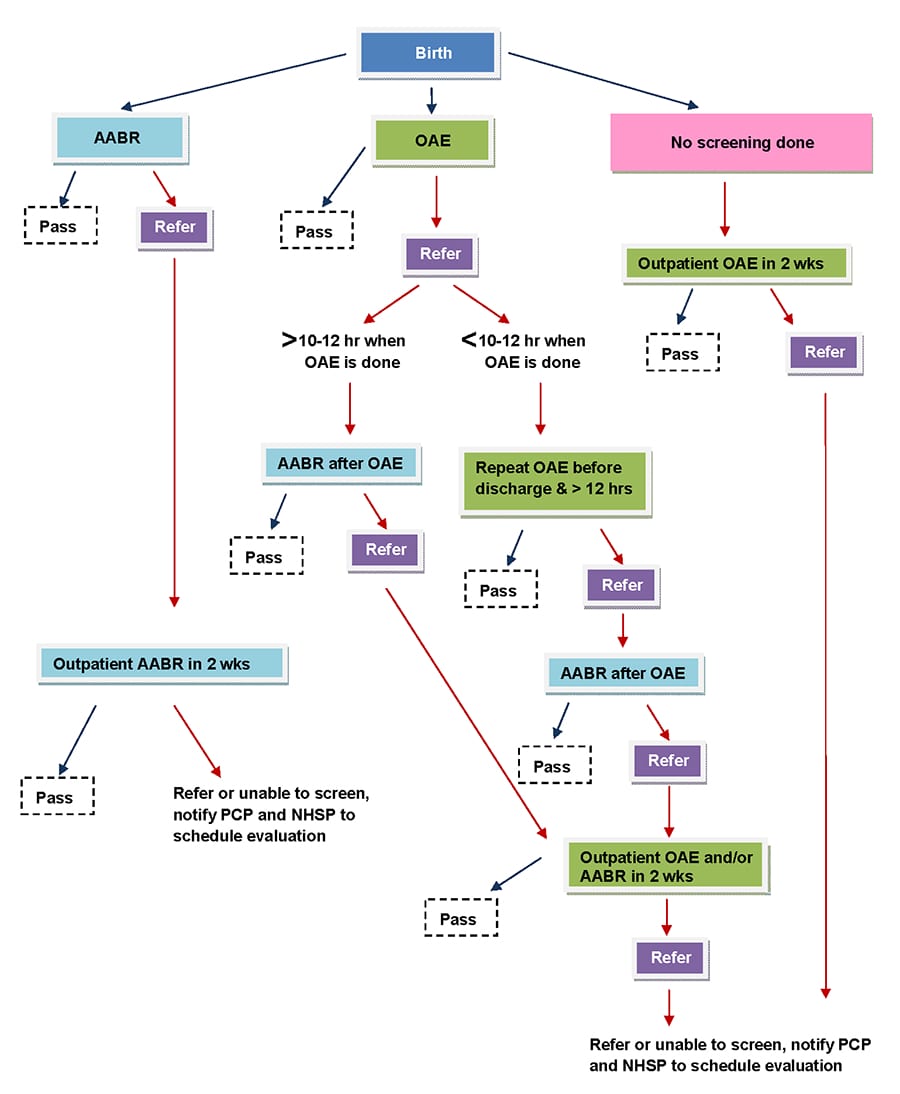
Most well baby screening programs in Hawaii perform otoacoustic emissions (OAE) screening. If the child does not pass the OAE screening, automated auditory brainstem response (AABR) screening is done.
OAE and AABR can be completed in about 5 to 20 minutes. Both ears are screened. Although babies are often screened after 12 hours of age, it should be noted that screenings before 24 hours of age are more likely to be affected by the presence of vernix/debris in the ear canal. If a child fails the initial screening prior to 24 hours of age, the rescreening should be done after 24 hours of age.
Well babies who do not pass the hearing screening during the initial inpatient newborn hearing screening process are referred for outpatient re-screening before 1 month of age. Both ears are re-screened, as the baby’s hearing may have changed since the previous screen. AABR is recommended for rescreens. Babies who don’t pass rescreening are referred for comprehensive diagnostic audiological evaluation before 3 months of age.
NICU Screening
For hearing screening conducted in NICU, in order to better detect conditions such as auditory neuropathy, AABR or a combination of OAE and AABR is performed.
For babies in the following situations:
- the presence of a craniofacial abnormality, including microtia or cleft palate with or without cleft lip;
- a NICU stay of more than 5 days;
it is recommended that if they do not pass the initial screening, do not attempt a second screening. Instead, do a diagnostic audiological evaluation.
Completion of Hearing Screening
Newborn hearing screening is considered complete once a baby:
- passes the initial newborn hearing screening in both ears,
- or completes rescreening in both ears (regardless of result; pass or refer) after not passing the initial screen,
- or is referred to diagnostic evaluation after not passing the initial screen.
